

国家发改委、国家能源局于2025年9月联合发布的《关于完善价格机制促进新能源发电就近消纳的通知》(发改价格〔2025〕1192号),标志着分布式光伏的发展逻辑发生了根本性转变。新政不再单一鼓励“多发多上网”,而是强调“自发自用、就近消纳”,这对光伏电站的运维工作提出了从“保发电”到“管经营”的更高要求。
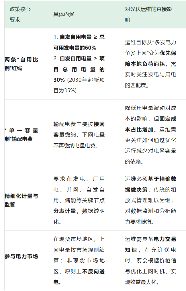
下面这个表格梳理了新政的要点及其对光伏运维的直接冲击,可以帮助你快速抓住关键变化。


——如何升级你的运维策略
面对新规,会清洗组件和处理故障的传统运维已不够用。你需要将运维策略升级为电站的“经营中心”,重点关注以下四个方面:
从“发电”到“用电”:建立负荷侧管理能力
运维团队必须跳出电站围墙,主动了解用户端的用电规律。要与业主方紧密合作,分析历史用电数据,预测未来负荷变化。甚至可以尝试通过需求侧响应(例如,在光伏大发时段智能启动厂区内的可调节负荷)来主动“创造”消纳空间,确保满足60%的自用比例要求68。
拥抱数据:实现精细化运维管理
新政要求的计量为精细化运维打下了基础6。你需要利用监控平台数据,每日、甚至实时地分析“发电量”与“自用电量”的平衡情况。一旦发现自用比例有偏离红线的风险,能立即通过调整设备运行策略、启用储能等方式进行干预。
与储能协同:从“配饰”变为“必需”
配置储能已成为满足新政要求、提升项目经济性的关键手段710。运维工作必须涵盖光储系统的协同优化。这包括制定的储能充放电策略(如在光伏大发时充电,在夜间或发电不足时放电),以及对储能系统本身的健康状态进行专业监测和维护,确保其调节能力可靠。
培养新技能:融入电力市场
对于参与现货市场的项目,运维人员需要懂一点电力交易知识8。要能理解分时电价信号,与交易团队配合,优化电站的出力曲线,争取在电价高的时段多上网,或在自用比例紧张时优先保障本地用电,将电力作为商品来经营。

——总结与行动建议
总而言之,1192号文迫使光伏电站的盈利模式从“赚取固定电费”转向“经营复杂的能量流与资金流”。成功的运维不再是低成本维持设备运行,而是要通过精细化运营,在满足政策红线的前提下,化项目的整体经济收益。
建议你立即行动:
诊断现状:基于现有数据,评估你负责的电站当前的自用比例情况,判断距离政策红线有多远。
升级系统:检查计量系统是否满足新政要求,考虑引入更智能的运维管理平台。
提升团队:开始为运维团队引入数据分析、负荷管理、电力市场等方面的培训或人才。
希望这些分析能帮助你更好地应对新政策带来的挑战。如果你能分享具体电站的类型(如工商业屋顶、园区综合能源等)和规模,或许我们可以提供更具针对性的分析。


淼可森光伏电站运维管理公司,拥有承装(修、试)四级资质、安全生产许可证、建筑资质、光伏运维ISO认证等,集光伏电站勘测、设计、施工、运维于一体,一站式为您解决后顾之忧。
moreclean









